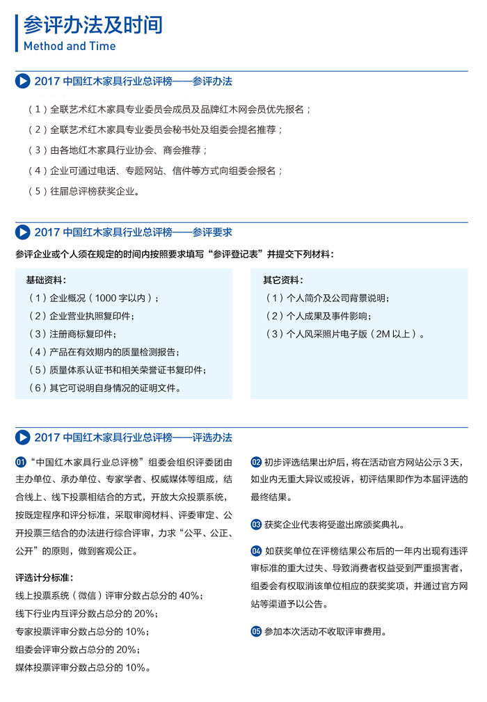
参选方法

报名需填写《评选报名表》并提交评选资料,报名截止时间:2017年12月10日。 
点击下载电子报名表
品牌类申请表  人物类申请表
组委会联系人:窦琦柳 15820540326    葛 卉 15807614872

红木家具“红品奖”品牌盛典组委会

电子邮件:zggdjj@qq.com 联系电话:400-0088-328

Copyright @ 2010-2030 All rights reserved. 粤ICP备09073361号 品牌红木网 版权所有